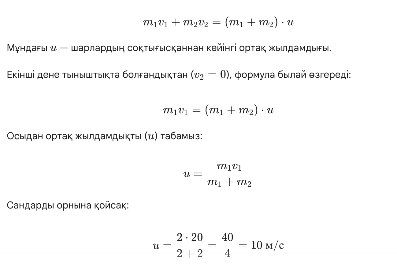
Бұл есепті шығару үшін импульстің сақталу заңын қолданамыз. Егер денелер соқтығысқаннан кейін бірге қозғалса, бұл абсолют серпімсіз соқтығысу деп аталады.
Сұрақ бойынша екінші дененің сипаттамасы (массасы мен жылдамдығы) мәтінде көрсетілмеген. Сондықтан, есептің стандартты шартына сүйеніп, екінші дене тыныштықта тұрған (v₂ = 0) және массасы бірінші шармен бірдей (m₂ = 2 кг) деп есептеп, шешімін көрсетейін:
Берілгені:

Шешуі:
Импульстің сақталу заңы бойынша, соқтығысқанға дейінгі импульстердің қосындысы соқтығысқаннан кейінгі ортақ импульске тең:

Жауабы: Егер екінші дене де 2 кг болса және тыныштықта тұрса, ортақ жылдамдық 10 м/с болады.